Blender MCP — Controla Blender con IA
Conecta Blender a Claude y controla tu escena 3D con lenguaje natural. Crea objetos, aplica materiales, ilumina escenas y descarga assets — todo desde una conversación con Claude. Sin saber programar.
Proyecto open source de la comunidad
Descarga el addon, instálalo en Blender y empieza a modelar en 3D con Claude.
Danos una estrella en GitHub para apoyar el proyecto.
01 contexto
Qué es Blender MCP (en simple)
Blender es un programa gratuito para crear modelos 3D, animaciones y escenas completas. Lo usan artistas, diseñadores y estudios de cine en todo el mundo. Es como Photoshop, pero para objetos en 3D.
MCP (Model Context Protocol) es un protocolo que permite que Claude se conecte a herramientas externas. Piensa en MCP como un cable USB que conecta a Claude con otras aplicaciones — en este caso, con Blender.
Blender MCP combina los dos: es un addon (un plugin) que instalas en Blender y que permite que Claude controle directamente tu escena 3D. En vez de mover objetos con el mouse, le escribes a Claude lo que quieres y él lo hace por ti.
Para quién es esto
Principiantes
Nunca has usado Blender pero quieres crear en 3D con ayuda de IA
Artistas 3D
Ya sabes Blender y quieres acelerar tu workflow con Claude
Curiosos
Quieres ver lo que la IA puede hacer con modelado 3D
02 requisitos
Qué necesitas antes de empezar
Antes de conectar Claude con Blender, asegurate de tener estas 4 cosas instaladas en tu computadora. Si ya tienes alguna, salta al siguiente punto.
1. Blender 3.0 o superior
Es el programa de modelado 3D donde vas a ver los resultados. Descargalo gratis desde blender.org/download. Funciona en Mac, Windows y Linux. La instalacion es como cualquier otro programa — descargar, abrir y seguir los pasos.
2. Python 3.10 o superior
Python es un lenguaje de programacion que Blender usa internamente. La buena noticia: Blender ya lo trae incluido. Solo necesitas asegurarte de que Python tambien este instalado en tu sistema para que el servidor MCP funcione. Si no sabes si lo tienes, abre la terminal y escribe python3 --version. Si aparece un numero como 3.10 o mayor, ya lo tienes.
3. uv (package manager)
uv es una herramienta que descarga e instala paquetes de Python automaticamente. El servidor de Blender MCP lo necesita para funcionar. Instalarlo toma 10 segundos — solo copia y pega uno de estos comandos en tu terminal:
macOS / Linux
curl -LsSf https://astral.sh/uv/install.sh | shWindows (PowerShell)
powershell -ExecutionPolicy ByPass -c "irm https://astral.sh/uv/install.ps1 | iex"4. Claude Desktop
Es la app de escritorio de Claude — la que descargas en tu computadora (no la version web de claude.ai). Desde esta app es donde le vas a dar instrucciones a Claude para que controle Blender. Si aun no la tienes, descargala desde claude.ai/download.
03 blender
Instalar el addon en Blender (paso a paso)
Un addon es un complemento que le agrega funciones nuevas a Blender. En este caso, el addon de Blender MCP es un archivo llamado addon.py que le permite a Blender comunicarse con Claude.
Descarga el archivo addon.py
Ve al repositorio en GitHub, busca el archivo addon.py y descargalo a tu computadora. Puedes hacer click derecho en el archivo y seleccionar "Save link as" o descargarlo desde la pagina del repositorio.
Abre Blender y ve a Preferencias
Abre Blender y en el menu superior haz click en Edit → Preferences. Se va a abrir una ventana nueva con la configuracion de Blender.
Ve a la seccion Add-ons y click en "Install..."
En la ventana de preferencias, busca la pestaña Add-ons en el menu lateral izquierdo. Arriba veras un boton que dice "Install..." — haz click ahi y busca el archivo addon.py que descargaste.
Activa el addon
Despues de instalar, busca Interface: Blender MCP en la lista de addons y marca la casilla para activarlo. Si no lo encuentras, usa el buscador que esta arriba de la lista.
Abre el panel lateral y busca BlenderMCP
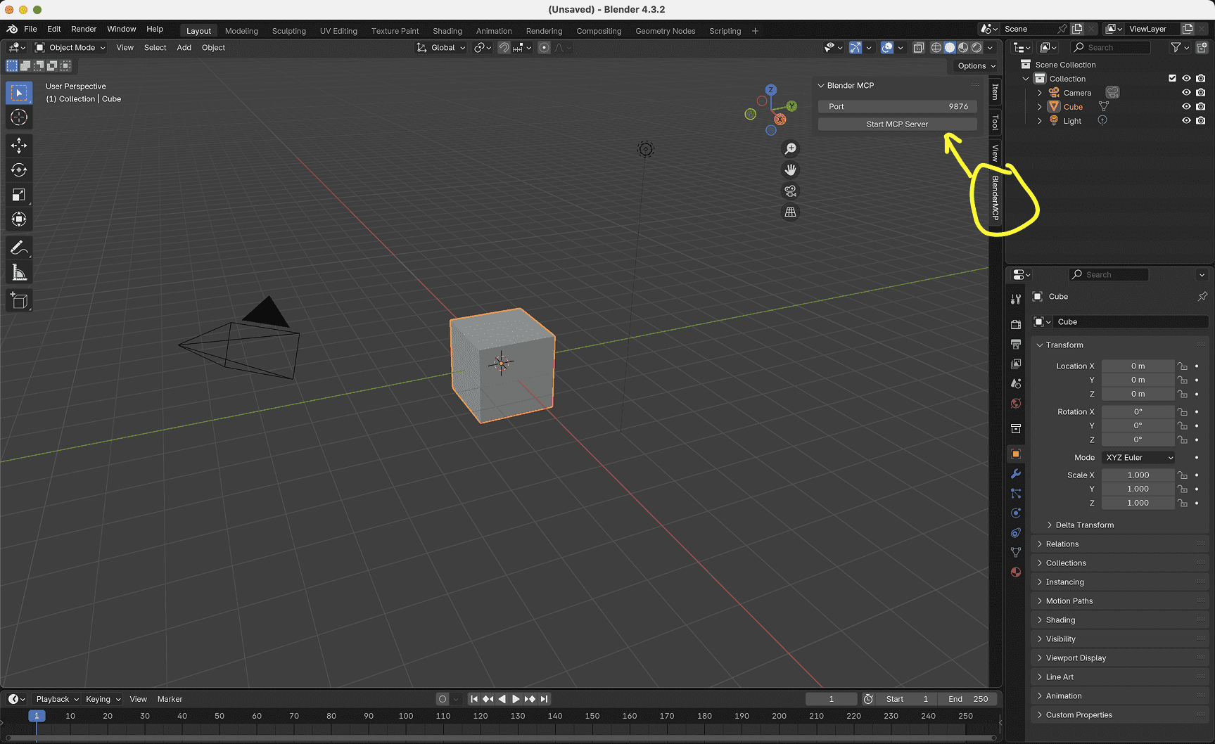
Cierra la ventana de preferencias. En el viewport principal (donde ves los objetos 3D), presiona la tecla N de tu teclado. Esto abre una barra lateral a la derecha. Busca la pestaña que dice "BlenderMCP" — ahi veras el panel con el puerto y el boton para iniciar el servidor.

9876 y el boton "Start MCP Server". La flecha amarilla en la imagen señala exactamente donde encontrar esta pestaña.04 claude desktop
Configurar Claude Desktop
Ahora necesitas decirle a Claude Desktop que existe un servidor MCP de Blender al que puede conectarse. Esto se hace editando un archivo de configuracion — suena tecnico pero es solo copiar y pegar un texto.
Encuentra el archivo de configuracion
Claude Desktop guarda su configuracion en un archivo llamado claude_desktop_config.json. La ubicacion cambia segun tu sistema:
macOS
~/Library/Application Support/Claude/claude_desktop_config.jsonTip: abre Finder, presiona Cmd+Shift+G y pega esta ruta.
Windows
%APPDATA%\Claude\claude_desktop_config.jsonTip: abre el Explorador, escribe %APPDATA%\Claude en la barra de direccion.
Abre el archivo y pega esta configuracion
Abre el archivo con cualquier editor de texto (Notepad, TextEdit, VS Code — el que sea). Si el archivo esta vacio o no existe, crealo. Copia y pega exactamente este contenido:
claude_desktop_config.json
{
"mcpServers": {
"blender": {
"command": "uvx",
"args": ["blender-mcp"]
}
}
}"blender" dentro del objeto "mcpServers" existente.Reinicia Claude Desktop
Cierra Claude Desktop completamente (no solo minimizar) y vuelvelo a abrir. Esto hace que cargue la nueva configuracion y reconozca el servidor de Blender.
05 conexion
Conectar y empezar a crear
Ya tienes todo instalado. Ahora solo falta conectar las dos partes — Blender y Claude Desktop — para que se hablen entre si.
Inicia el servidor en Blender
Abre Blender, presiona N para abrir la barra lateral, ve a la pestaña BlenderMCP, asegurate de que el puerto dice 9876 y haz click en "Start MCP Server". El boton cambiara para indicar que el servidor esta activo.
Abre Claude Desktop
Si configuraste bien el paso anterior, veras un icono de herramientas MCP (un icono de martillo o de herramientas) en la barra inferior del chat de Claude. Esto significa que Claude detecto el servidor de Blender y esta listo para usarlo.
Escribe tu primera instruccion
En el chat de Claude, escribe algo como "Crea un cubo rojo en el centro de la escena". Claude va a usar el servidor MCP para enviar el comando a Blender y veras el cubo aparecer en tu viewport. Listo — ya estas creando en 3D con IA.
- Verifica que el archivo de configuracion este guardado correctamente
- Asegurate de que cerraste y reabriste Claude Desktop completamente
- Confirma que
uvesta instalado correctamente abriendo la terminal y escribiendouvx --version
06 capacidades
Todo lo que puedes hacer
Con Blender MCP conectado, Claude se convierte en tu asistente de modelado 3D. Estas son las cosas que puedes pedirle:
🧊
Crear y modificar objetos 3D
Cubos, esferas, cilindros, modelos complejos — todo con una instruccion de texto.
Ej: "Crea una piramide de 3 metros de alto"
🎨
Aplicar materiales y colores
Materiales metalicos, cristal, madera, plastico — Claude configura shaders completos.
Ej: "Hazlo de vidrio transparente con un tono azul"
💡
Iluminar la escena
Luces de area, puntuales, de ambiente — Claude sabe crear setups de iluminacion.
Ej: "Agrega iluminacion cinematografica de tres puntos"
🔍
Inspeccionar la escena
Claude puede ver todos los objetos, sus posiciones, materiales y propiedades.
Ej: "Dime que objetos hay en la escena y sus dimensiones"
🐍
Ejecutar codigo Python
Acceso directo al API de Blender para operaciones avanzadas y scripts personalizados.
Ej: "Ejecuta un script que duplique todos los objetos en un patron circular"
🌳
Descargar assets de Poly Haven
Modelos, texturas y HDRIs gratuitos descargados e integrados directamente.
Ej: "Descarga un modelo de arbol de Poly Haven y ponlo en la escena"
🤖
Generar modelos 3D con IA
Genera objetos desde texto usando Hyper3D Rodin y Hunyuan3D.
Ej: "Genera un modelo 3D de un dragon usando IA"
📸
Ver la escena (screenshots)
Claude toma capturas del viewport para entender tu escena y darte mejor feedback.
Ej: "Toma un screenshot y dime que se puede mejorar"
07 prompts
Prompts listos para copiar
Copia cualquiera de estos prompts y pegalos en Claude Desktop con Blender conectado. Cada uno crea algo diferente para que puedas experimentar.
Tu primera escena completa
Ideal para empezar — crea multiples objetos con materiales de una sola vez
Crea una escena de un calabozo medieval con paredes de piedra, antorchas en las paredes con luz calida, un cofre del tesoro en una esquina y un dragon en el centro. Aplica materiales realistas a cada objeto.
Material metalico profesional
Aprende como Claude maneja materiales avanzados y shaders
Aplica un material dorado metalico al objeto seleccionado con reflexiones realistas, un poco de rugosidad (roughness 0.3) y un tono calido. Agrega un plano de fondo oscuro para que el material se vea mejor.
Iluminacion cinematografica
Setup de 3 luces como se usa en cine y fotografia profesional
Agrega iluminacion cinematografica de tres puntos a la escena: una luz principal (key light) calida a 45 grados, una luz de relleno (fill light) suave al lado opuesto y una contraluz (rim light) desde atras. Ajusta las intensidades para un look dramatico.
Importar asset de Poly Haven
Descarga un modelo 3D gratuito y agregalo a tu escena automaticamente
Descarga un modelo de arbol realista de Poly Haven y colocalo en la escena. Escalalo para que se vea proporcional y agrega un plano de pasto debajo con un material verde natural.
Escena desde cero con decoracion
Para los mas ambiciosos — una escena completa con multiples elementos
Crea una sala de estar moderna con un sofa, una mesa de centro, una lampara de piso y una ventana con luz natural entrando. Aplica materiales realistas a cada mueble y configura la camara para un render atractivo.
Nota de seguridad
Blender MCP puede ejecutar codigo Python arbitrario dentro de Blender. Esto significa que Claude tiene control total sobre tu escena. Siempre guarda tu archivo antes de empezar a trabajar con Claude para evitar perder cambios. No uses este addon en archivos de produccion sin respaldo.
Configuracion avanzada
BLENDER_HOSTDefault: localhost — cambiar si Blender esta en otra maquina
BLENDER_PORTDefault: 9876 — cambiar si el puerto esta en uso
DISABLE_TELEMETRYDesactiva la telemetria anonima del addon
Proyecto open source
Blender MCP es un proyecto open source creado por @ahujasid con licencia MIT. Es 100% gratuito, modificable y tuyo para siempre.
Codigo fuente
Ver en GitHub
Reportar problemas
Abre un issue en GitHub
Descargar ZIP
Ultima version del proyecto
Necesitas ayuda?
Si algo no funciona o tienes dudas, abre un issue en GitHub describiendo tu problema. Tambien puedes abrir Claude Desktop y preguntarle directamente — Claude puede ayudarte a diagnosticar problemas de conexion paso a paso.